
Train Performance CalculatorETAP
Train performance simulation program to examine the interaction between trains along a route
Vendor
ETAP
Company Website


Product details
Train Performance Simulator
Analyze, evaluate and monitor innovations and technologies utilized to increase energy efficiency, optimize substation capacity and improve train performance.
Improve Train Performance
- Determine tractive effort based on train performance
- Impact of regenerative braking & energy storage systems
- Analyze train schedules
- Train power consumption and demand
- Simulate Rolling Stock retrofits / upgrades
- Account for unplanned events
Optimize Substation Location and Capacity
- Identify power supply inadequacies and pinch points
- Automatically generate train schedules for existing systems
- Unlimited scenarios
- Capacity sizing based on industry standards
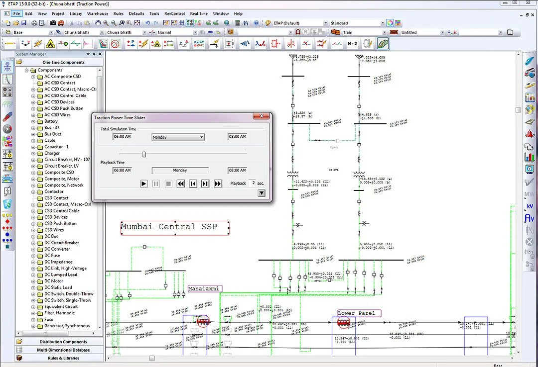
Train Performance Calculator Results & Plots
- Graphical power flow and voltage drop values throughout the electrical network and OCS
- Phase and sequence power flows and voltages
- Display results graphically on the single line and geospatial view
- Traction power calculation time slider
- Train animation playback showing calculated values and train position
- Compare and analyze plots using PlotAnalyzer™
- Custom Python plots
Find more products by category
Enterprise Resource Planning (ERP) SoftwareIndustrial SoftwareView all