
Harmonic Load FlowETAP
Simulate harmonic current and voltage sources, reduce nuisance trips, and report distortion limit violations.
Vendor
ETAP
Company Website


Product details
Harmonic Load Flow Analysis
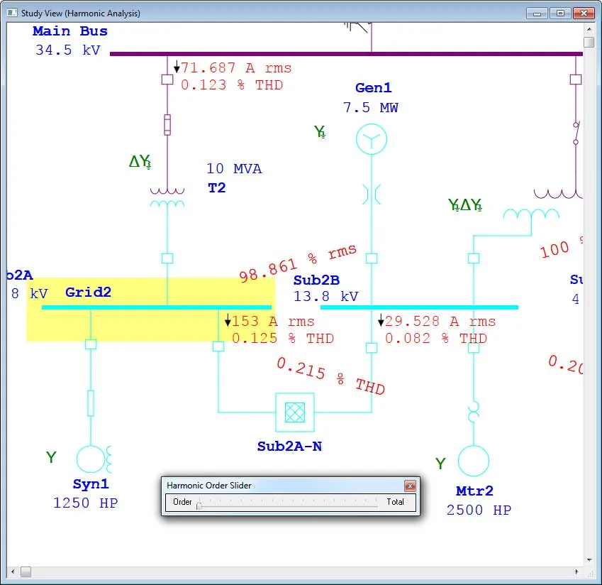
With the Harmonic Analysis module, you can simulate harmonic current and voltage sources, identify harmonic problems, reduce nuisance trips, design and test filters, and report harmonic voltage and current distortion limit violations. Comprehensive load flow and frequency scan calculations are performed using detailed harmonic source models and power system component frequency models. Results are shown graphically, including harmonic order, harmonic spectrum plots, and harmonic waveform plots, as well as Crystal Reports.
Harmonic Load Flow Software Key Features
- Complied Harmonic Standards
- IEEE 519
- ANSI/IEEE 399
- IEEE 141
- IEEE 519-2014 - MV / HV / EHV
- IEC 61000-3-14 - LV
- IEC 61000-3-6
- Harmonic voltage and current distortion evaluation (THD & IHD)
- Harmonic telephone influence factors (TIF & I*T)
- Automatic alerts of harmonic violations
- Typical and user definable harmonic sources library
- Variable Frequency Drive (VFD) harmonic modeling
- UPS AC input and output modeling for harmonic orders
- Photovoltaic array inverter modeling for harmonic orders
- Embedded Newton-Raphson and Gauss-Seidel load flow methods
- Harmonic current injection method
- Integrated with cable sizing in order to size cables based on harmonic load flow
- Harmonic Filters & Sizing Software
- Rule book for voltage & current distortion
- WTG Type 4 harmonic modeling
- Harmonic Grid Code Compliance
Harmonic Load Flow Software Capabilities
- User-expandable harmonic source library
- Modeling voltage & current harmonic sources
- Considering both harmonic source magnitudes & phase angles
- Harmonic source based spectrum or device parameters
- Model up to the seventy-third (73rd) harmonic
- Temperature-dependent line & cable resistances
- Automatic adjustment of equipment impedance to harmonic frequency
- Includes phase shifting transformers
- Build-in single-tuned, high-pass, & band-pass harmonic filter models
- Create harmonic filters to shift resonance points to less harmful frequencies
- Identify harmonic distortion problems
- Identify & analyze telephone interference problems by harmonics
- Identify parallel resonance conditions
- Fundamental load flow results
- IEEE 519 defined harmonic indices
- Total & harmonic voltage & current
- Harmonic Distortions (THD & IHD)
- Root Mean Square Values (RMS)
- Voltage Arithmetic Summation (ASUM)
- Telephone Interference Factor (TIF)
- I*T product
- Time-domain waveform plots
- Frequency-domain harmonic spectrum plots
- Harmonic filter performance evaluation
- Report voltage & current harmonic distortions
- Report RMS, ASUM, TIF, & I*T values
- Text output reports including harmonic violation flags
- Graphical one-line display of harmonic results
- Voltage & current harmonic spectrum plots
- Export one-line diagrams to third party CAD systems
- Fundamental load flow results
- Use Crystal Reports® for full color, customizable reports
- Export output reports to your favorite word processor
- Global, local & individual location compliance rule book for voltage & current distortion
- Skin effect models for motors & transformers
- Automatic TDD current distortion limit evaluation
- Enhanced load equipment cable modeling
- Voltage & current alerts with percentile multipliers
- Multiple plot database comparison in single window using PlotAnalyzer™ tool