
Product details
DC Load Flow Analysis
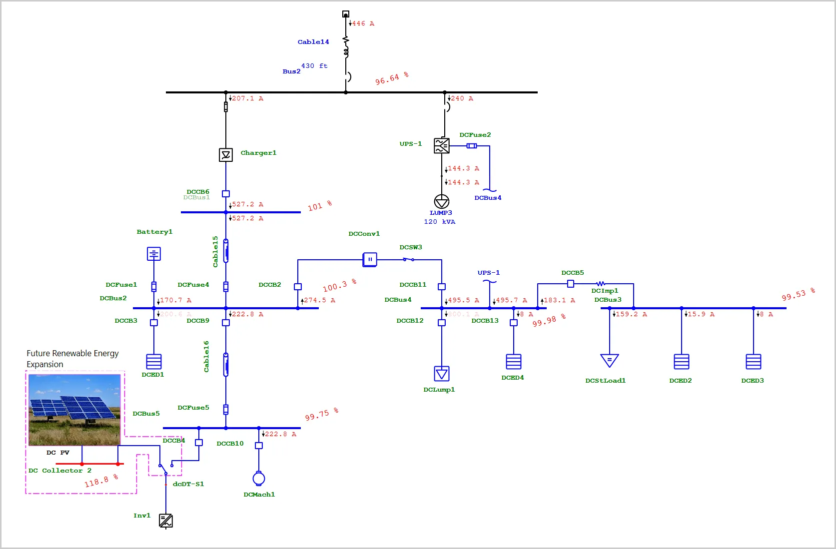
Useful Effective Integrated ETAP DC Load Flow analysis software calculates bus voltage profiles and branch power flows and compares the calculated operating values against bus voltage limits, cable ampacities, and source capacities.
DC Load Flow Software Key Features & Capabilities
- IEEE Standard 946
- Integrated AC & DC systems
- Newton-Raphson method
- Voltage drop
- Power losses
- Battery auto-activation
- Charger/UPS current limit
- Charger/UPS mode auto-switching
- DC converter modeling
- Motor model auto-switching
- Evaluate system voltage profiles
- Batteries auto-activate during reduced voltage conditions
- Calculate voltage drops for different system components
- Automatic alert of overloaded components & abnormal voltages
- Automatic switching of charger & UPS models based on load conditions
- Automatic switching of DC motor models based on terminal voltages
