
The Battery Discharge Analysis module simulates various scenarios, like shutdowns and emergencies, to verify the performance of an existing or sized battery.
Vendor
ETAP
Company Website


Battery Discharge Analysis
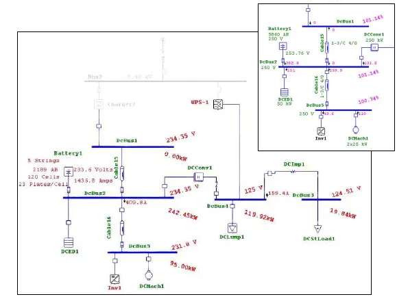
Simulate Real Operating Conditions Battery Discharge Analysis module verifies the performance of an existing or a sized battery by simulating situations such as shutdowns and emergency conditions. The module calculates the battery capacity, voltage, current, and output power as the battery discharges through a duty cycle. The battery duty cycle can be calculated from either load current summation or load flow calculations. When the battery duty cycle is calculated from load flow, the Battery Discharging Analysis also provides bus voltage and branch power along with battery output results. Several correction factors used in battery sizing calculation, such as battery temperature, aging and initial capacity, can also be considered in the battery discharge calculations.
Battery Discharge Software Key Features
- IEEE Standards 308, 485, 946
- Integrated AC, DC, & Control System Diagram
- Battery discharge simulation
- Discharge via DC load flow or duty cycle summation
- Voltage drop & loss consideration
- Class 1E DC power & control system models
- Simulation of control system with battery discharge voltage
- Duty cycle diversity factor
- Load model type per operating characteristics
- Battery duty cycle calculated from individual loads
- Options for battery & load duty cycle 1 min span
- Multiple user selected options for battery characteristic interpolation
- Multiple diversity & correction factors
- Plot battery capacity, voltage, & current
- Plot bus voltage & load & branch flow
- Detailed battery library
Battery Discharge Software Capabilities
- Load flow method (includes losses & voltage drops)
- Duty cycle summation method
- Automatic battery size verification by battery discharge simulation
- Automatic addition of random load at the lowest battery terminal voltage
- Multiple load duty cycles for simulating different practical scenarios
- Load duty cycle adjustment based on load diversity & battery correction factors
- Unlimited number of system configurations to easily simulate different emergency conditions
Plotting
- Battery voltage, Amp, & AH
- Battery duty cycle (random & non-random loads)
- Battery characteristic curves
- Branch current & power flow
- Bus voltage & loading
- Zoom to any detail level
- Export data to Microsoft Excel
- Line, bar, 3D, & scatter plots
- Change text & axes
Reporting
- Battery & load duty cycle
- Battery characteristics
- IEEE 485 format
- Tabulate simulation results
- Export one-line diagrams with results to third party CAD systems
- Use Crystal Reports for full color, customizable reports