
Webtel’s XBRL Filing Software is a complete solution for converting financial statements into XBRL format as per MCA taxonomy. It automates tagging, validation, and XML generation, ensuring accurate, compliant filings with built-in error detection, secure backups, and seamless data import from multiple formats.
Vendor
Webtel Electrosoft
Company Website


XBRL Filing
Webtel’s Web-XBRL is a complete XBRL filing solution designed to convert financial statements into XBRL format in compliance with MCA taxonomy and business rules. It simplifies the preparation, tagging, validation, and submission of XBRL instance documents for companies following IND-AS or C&I taxonomy. With built-in validation tools, error detection, and seamless data import/export capabilities, Web-XBRL ensures accurate, efficient, and compliant financial reporting.
Features
- Conversion of financial statements into XBRL as per MCA taxonomy
- Support for IND-AS and C&I taxonomy
- Auto-fetching of company credentials and previous year data
- In-built validation checks and MCA validation tool integration
- Auto error locator for identifying and correcting tagging issues
- Import/export utility for Excel, Word, and XML files
- Colour-coded tagging and error differentiation
- Secure desktop-based solution with auto-backup functionality
Capabilities
- Mapping and tagging of financial and non-financial data (Balance Sheet, P&L, Notes, Auditor’s Report, etc.)
- Generation of XBRL instance documents and XML files
- On-document tagging for scattered facts and text blocks
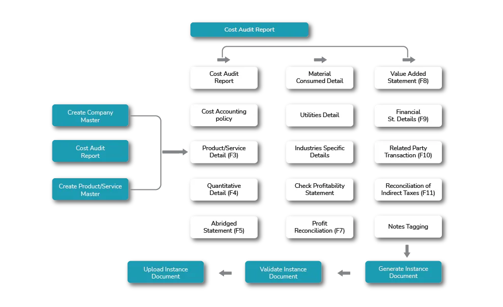
- Preparation of Cost-XBRL reports for cost audit and compliance
- Real-time error detection and correction before validation
- Multi-year data handling for comparative reporting
- User-friendly interface for simplified navigation and tagging
Benefits
- Ensures 100% compliance with MCA’s XBRL filing requirements
- Reduces manual errors and improves accuracy in reporting
- Saves time with automation and bulk data handling
- Enhances data security with local storage and auto-backup
- Simplifies complex tagging with intuitive interface and visual cues
- Supports both financial and cost audit XBRL filings
- Provides end-to-end support for seamless implementation