
NCSIMUL OptitoolHexagon
NCSIMUL Optitool reduces “air-cutting”, optimises feed rates and allows users to create better cutting strategies.
Vendor
Hexagon
Company Website

Hexagon-MI…n_2020 (1).pdf
Product details
Overview
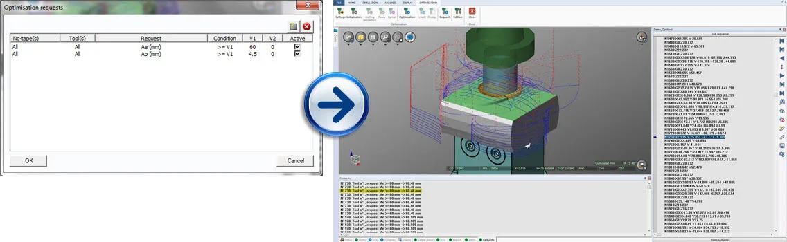
NCSIMUL Optitool, developed by Hexagon, is a module within the NCSIMUL Machine suite designed to enhance CNC machining efficiency. By analyzing cutting conditions, it significantly reduces non-productive "air cutting," optimizes feed rates, and enables the creation of improved cutting strategies. These enhancements lead to shorter production cycle times, improved machining operations, and the rapid development of optimized G-code files for future applications.
Features and Capabilities
- Tool Length Optimization:
- Reduces program operating cycles and enhances machining quality.
- Minimizes tool deflection and collision risks with tool supports (attachments and extensions).
- Eliminates collisions with tool supports and reduces tool bending.
- Air Cutting Optimization:
- Allows users to define approach and retract motion parameters to minimize air cutting.
- Maximizes the use of rapid motions or high-speed feed rates, reducing non-productive time.
- Cutting Conditions Analysis:
- Provides multi-criteria search functions to analyze NC programs based on user-defined cutting parameters.
- Identifies tool trajectory sections that do not meet specified cutting conditions without requiring program modifications.
- Feed Rate Optimization:
- Adjusts feed rates to enhance cutting efficiency and prolong tool life.
- Develops optimized G-code files for future applications, streamlining the programming process.
- Integration with NCSIMUL Machine:
- Seamlessly integrates with NCSIMUL Machine, providing a comprehensive solution for CNC program optimization and simulation.
Find more products by industry
ManufacturingTransport & StorageProfessional ServicesConstructionView all