
NCSIMUL 4CAMHexagon
NCSIMUL 4CAM provides flexibility on the shop floor, allowing changes to the target machine, without any CAM reprogramming.
Vendor
Hexagon
Company Website



Hexagon_MI…n_web_2020.pdf
Product details
Overview
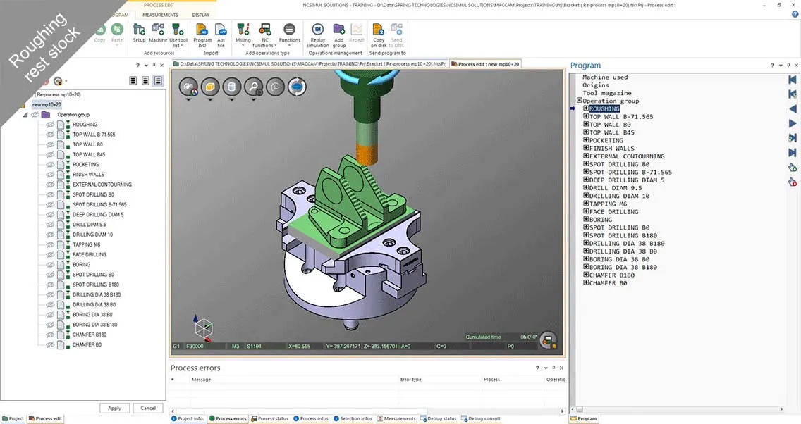
NCsimul 4CAM by Hexagon is a comprehensive software solution designed for the manufacturing industry, offering advanced CNC simulation capabilities. It enables manufacturers to optimize machining processes by simulating tool paths, verifying code, and ensuring precise machining operations. By providing a virtual testing environment, NCsimul 4CAM reduces errors, enhances efficiency, and improves productivity. The software supports seamless integration into existing systems, providing an effective tool for CAM, CNC, and machining professionals to ensure precision and reduce production downtime.
Features and Capabilities
- CNC Simulation: Simulates machining operations in a virtual environment.
- Error Detection: Identifies potential issues before they affect production.
- Tool Path Verification: Ensures accurate and optimal tool paths for various machining operations.
- Post-Processing Support: Offers flexible post-processing tools to ensure accurate G-code generation.
- Virtual Testing: Allows for the testing of toolpaths and machining programs before actual implementation.
- Enhanced Productivity: Optimizes machining workflows, reducing idle time and enhancing machine efficiency.
- Integration: Seamlessly integrates with CAM systems, enabling efficient data exchange.
- User-Friendly Interface: Intuitive design for easy operation and reduced learning curve.
- Real-Time Feedback: Provides immediate feedback on potential machining errors, helping to reduce rework.
- Multi-Machine Simulation: Supports simulations for multiple CNC machine types, enhancing versatility.