
Multiphysics for IronCADIronCAD
Integrated multiphysics FEA simulation tool for stress, thermal, and electrostatic analysis directly within the IronCAD interface.
Vendor
IronCAD
Company Website


Product details
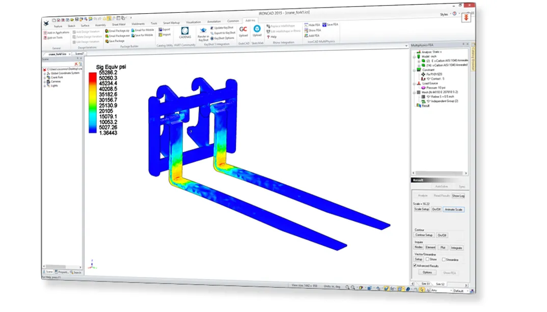
Multiphysics for IronCAD is a seamlessly integrated finite element analysis (FEA) simulation tool that operates directly within the IronCAD design environment. It enables users to perform multiphysics simulations—such as stress, thermal, and electrostatic analysis—without leaving the CAD interface. Designed for both beginners and advanced users, it simplifies the simulation process with intuitive tools and automatic associativity for model updates.
Features
- In-CAD Simulation: Perform simulations directly within the IronCAD interface.
- Auto Solve Functionality: Automatically generates analysis results after applying materials, forces, and constraints.
- Associative Updates: Automatically re-solves simulations when model modifications are made.
- Multiple Analysis Modes:
- Static/Steady State
- Dynamic/Transient Response
- Modal/Vibration Modes
- Instability Buckling
- Frequency Domain
- Advanced Add-ons:
- Advance Package: Supports large deformation, large rotation, and nonlinear material modeling (elastic, plastic, foam).
- Advanced Dynamic Add-on: Includes stress-stiffened modal and arc-length nonlinear buckling analysis.
- Fluid Package: Adds flow physics simulation capabilities.
Benefits
- Seamless Workflow: Eliminates the need to export models to external simulation tools.
- Time Efficiency: Auto Solve and associativity reduce manual rework and speed up analysis.
- Scalable Functionality: Suitable for both entry-level and expert users with optional advanced modules.
- Comprehensive Simulation: Covers a wide range of physical phenomena in a single environment.
- Enhanced Design Validation: Enables early and accurate testing of product performance under real-world conditions.
Find more products by industry
ManufacturingUtilitiesProfessional ServicesConstructionInformation & CommunicationView all