
Juju as a Service (JAAS)Canonical
Juju as a service (JAAS) provides a single location to interact, manage and audit your charmed applications using a dashboard or Juju CLI commands.
Vendor
Canonical
Company Website

Product details
Overview
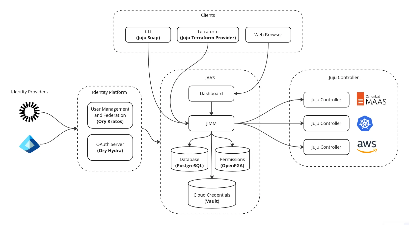
Juju as a Service (JAAS) is a platform that simplifies the management of large-scale Juju deployments. It centralizes control with an intuitive dashboard for interacting with and monitoring Juju controllers and applications. With advanced security features, fine-grained access control, and detailed auditing, JAAS offers enhanced visibility and control over cloud-native environments. It is optimized for automation, scalability, and ease of integration, allowing businesses to efficiently deploy and manage their applications.
Features and Capabilities
- Centralized dashboard for simplified Juju management
- Supports SSH proxy and fine-grained access control
- Provides detailed deployment logs and audit trails
- Integration with Terraform for automation and configuration management
- Single sign-on (SSO) for secure user authentication
- Ability to onboard and manage multiple controllers
- Granular search and filter capabilities across deployments
- Simplified model and application configuration management
- Role-based access and user management
- Supports compliance and security audits
- Enables remote SSH access with reduced attack surface
- Fast deployment and integration with Juju CLI and Terraform