
Apache XML GraphicsThe Apache Software Foundation
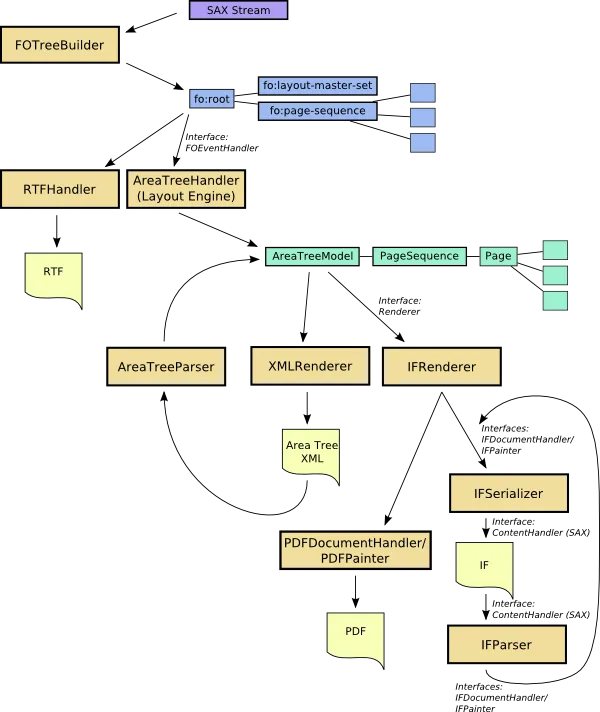
Apache XML Graphics is a project focused on converting XML data into graphical output. It includes tools like Apache Batik for SVG processing and Apache FOP for formatting XML documents into formats such as PDF, PostScript, and RTF.
Vendor
The Apache Software Foundation
Company Website



Product details
Apache XML Graphics
Apache XML Graphics is a top-level project of the Apache Software Foundation dedicated to developing software that converts XML data into graphical output. It consists of three main subprojects: Apache Batik, Apache FOP, and Apache XML Graphics Commons. These tools enable developers to transform XML into formats like PDF, PostScript, SVG, and more, supporting a wide range of use cases from document publishing to vector graphics rendering.
Features
- Java-based toolkit for SVG processing (Apache Batik)
- Java-based formatter for XSL-FO documents (Apache FOP)
- Support for multiple output formats including PDF, PS, PCL, AFP, SVG, RTF, and TXT
- Reusable components for image loading, rendering, and formatting (XML Graphics Commons)
- Extensible architecture with modular components
- Integration with other Apache XML projects
Capabilities
- Converts XML and XSL-FO documents into high-quality graphical formats
- Enables dynamic generation and manipulation of SVG content
- Supports embedding and rendering of vector and bitmap images
- Provides a framework for building custom rendering pipelines
- Facilitates document publishing workflows with automated formatting
- Offers compatibility with Java2D and AWT for rendering tasks
Benefits
- Streamlines XML-based document and graphics generation
- Enhances interoperability with standardized output formats
- Reduces development effort through reusable libraries and tools
- Supports scalable and automated publishing solutions
- Promotes open standards and vendor-neutral implementations
- Freely available and maintained by a global open-source community
Find more products by industry
Other ServicesEducationFinance & InsuranceHealth & Social WorkPublic AdministrationInformation & CommunicationView all