
Apache VCL is a cloud computing platform that provides remote access to virtual and physical computing environments. It enables users to reserve and use customized resources through a web interface, supporting education, research, and enterprise needs with flexible scheduling and provisioning.
Vendor
The Apache Software Foundation
Company Website



Apache VCL
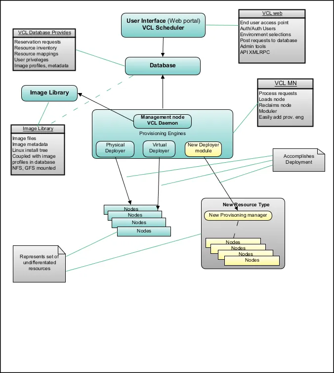
Apache VCL (Virtual Computing Lab) is an open-source cloud computing platform designed to deliver dedicated, customizable compute environments to users. It supports provisioning of physical machines, virtual machines, and traditional computing lab resources. VCL enables remote access to these environments through a self-service web portal, making it ideal for academic institutions, research labs, and organizations needing flexible, on-demand computing resources.
Features
- Free and open-source cloud platform
- Self-service web portal for environment reservation
- Support for multiple authentication methods (LDAP, Shibboleth)
- Simple image creation and revision control
- Robust privilege and authorization model
- Multiple provisioning methods: bare metal, VMware ESXi, KVM, VirtualBox
- Block allocations for group-based resource scheduling
- Cluster environment support for HPC and research workloads
- Built-in statistics and usage tracking
- Remote access via SSH, RDP, and other protocols
Capabilities
- Provisioning of diverse compute resources including physical servers and virtual machines
- Dynamic scheduling and assignment of resources based on user reservations
- Secure and automated environment setup for remote access
- Delegated image creation and management for administrators
- Granular access control for users and groups
- Scalable architecture supporting small labs to large institutions
- Integration with existing authentication systems
- Real-time monitoring and usage analytics
Benefits
- Reduces infrastructure costs through shared resource management
- Enhances accessibility to computing environments for education and research
- Simplifies IT administration with automated provisioning and scheduling
- Promotes efficient use of hardware through dynamic allocation
- Supports collaborative and group-based computing scenarios
- Enables reproducible research with consistent environment setups
- Facilitates remote learning and experimentation