
Apache Click is a modern Java EE web application framework that provides a rich client-style programming model. It is designed to be easy to learn and use, enabling developers to build web applications quickly with a component and page-oriented architecture, event-based programming, and server-side Ajax support.
Vendor
The Apache Software Foundation
Company Website


Apache Click
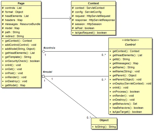
Apache Click is a Java EE web application framework designed for simplicity, performance, and ease of use. It provides a component-based and page-oriented programming model that allows developers to build web applications quickly using Java and template engines like Velocity, JSP, or FreeMarker. Click emphasizes a natural rich-client style and stateless architecture, with support for lightweight stateful components and server-side Ajax.
Features
- Component and page-oriented design
- Event-based programming model
- Stateless architecture with optional lightweight stateful controls
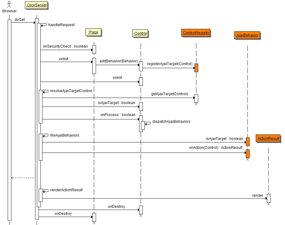
- Server-side Ajax support
- Automatic form rendering and validation (client/server side)
- Template engine support: Velocity, JSP, FreeMarker
- Java 1.5+ compatibility
- ClickIDE for Eclipse integration
Capabilities
- Rapid development of web applications with minimal configuration
- Reusable controls and layouts for consistent UI design
- Integration with third-party frameworks like Spring, Hibernate, and JPA
- Hot deployment of pages and components
- Customizable page flow and action handling
- Support for HTML 4.01 and CSS 2.1 standards
Benefits
- Easy to learn and use, with fast developer onboarding
- Reduces boilerplate code and simplifies web development
- High performance and scalability for enterprise applications
- Encourages clean separation of concerns and modular design
- Ideal for developers seeking a lightweight alternative to heavier frameworks