
Apache APISIX is a cloud-native, open-source API Gateway and AI Gateway designed for high-performance traffic management. It supports dynamic routing, plugin hot-loading, and advanced security features, enabling scalable and secure microservices communication and AI workload optimization across diverse platforms.
Vendor
The Apache Software Foundation
Company Website



Apache APISIX
Apache APISIX is a dynamic, cloud-native API Gateway and AI Gateway designed for high-performance traffic management across microservices and AI workloads. It offers advanced routing, plugin extensibility, and security features, making it ideal for modern, scalable, and secure API infrastructures. Built on NGINX and etcd, APISIX supports real-time configuration updates, multi-protocol communication, and intelligent traffic control for both traditional APIs and AI agents.
Features
- Dynamic routing with support for NGINX variables
- Hot plugin loading and configuration updates without restarts
- Nearly 100 open-source plugins for traffic control, security, and observability
- Built-in support for protocols like HTTP, gRPC, WebSocket, Dubbo, MQTT
- REST to gRPC transcoding
- Dashboard for visual management
- Configuration rollback and version control
- Custom load balancing and routing algorithms
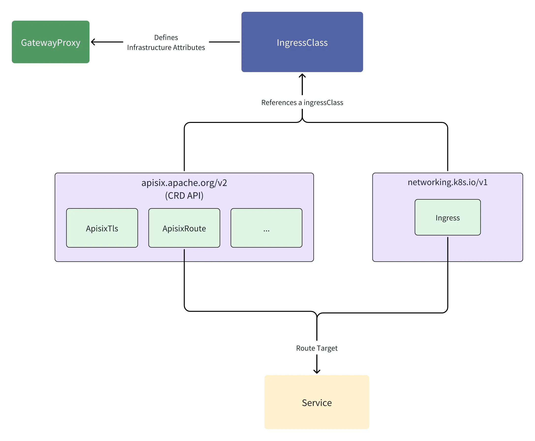
- Integration with Kubernetes via APISIX Ingress Controller
- Plugin runners for Java, Go, and Python
Capabilities
- High-performance routing using radixtree and etcd
- Platform-agnostic deployment: bare-metal, containers, Kubernetes
- Multi-LLM proxying for AI workloads (OpenAI, Claude, Mistral, Gemini)
- Smart traffic scheduling based on latency, cost, and stability
- Token rate limiting by route, service, consumer, and custom dimensions
- Prompt filtering, moderation, and templating for AI security
- Context-aware routing based on request content
- Response caching and retry/fallback mechanisms
- Logging and auditing for compliance and monitoring
Benefits
- Ultra-low latency and high throughput for demanding applications
- Flexible plugin architecture for custom extensions
- Secure and compliant API management for enterprise environments
- Reduced operational overhead through dynamic updates and automation
- Cost control and reliability for AI API calls
- Avoids vendor lock-in with multi-provider support
- Scalable architecture for high-concurrency workloads
- Community-driven development with active contributions